
在我国抗生素使用率较高的几个品种中,环丙沙星赫然列在,环丙沙星作为合成的第三代喹诺酮类抗菌药物,具广谱抗菌活性,杀菌效果好。并且具有很强的渗透性,血药浓度高,毒性低,不易产生耐药性,能快速分布至其它各器官等优点。
然2017年7月5日国家食品药品监督管理总局决定对全身用氟喹诺酮类药品说明书增加黑框警告,并对【适应症】、【不良反应】、【注意事项】等项进行修订,让许多基层医生谈喹诺酮类色变,并且对其用法迷茫,介于有多名医生朋友同时询问环丙沙星相关信息,今天就来看看环丙沙星的一些误点疑点吧~


环丙沙星:C17H18FN3O3




环丙沙星易溶于酸,注射剂一般pH值为3.5~4.5,使用时注意避免与碱性药液混合使用。
致畸,全身用药禁用于孕妇;对喹诺酮类药物过敏患者禁用。
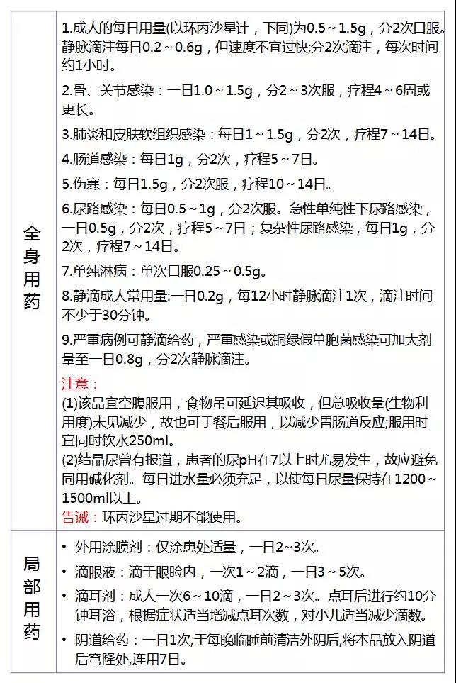
笔者参考新颁布的说明书总结如下:

在使用环丙沙星过程中,最常出现不良反应的一般为全身用药,下面给各位分享几个常见不良反应案例,看看与各位遇到的是否有相似点?
例1: 患者男 , 25岁。因尿路感染给予环丙沙星静滴 ,用药后约5min,患者诉胸闷、恶心、憋气 ,随即口唇发绀 ,大汗淋漓 ,四肢冰冷 ,立即停药,予抗过敏休克治疗, 2h后痊愈。
例2: 患者男 , 45岁。因牙肿痛自服环丙沙星2片后 ,约数分钟自觉周身皮肤瘙痒 ,继而出现急性荨麻疹 ,约 5 min后患者诉头晕、口感恶心、出冷汗、坐卧困难,急测BP 55 /25 mm Hg( 1 mm Hg=0. 133 kPa) ,即给予抗过敏休克治疗 ,约30 min后血压恢复正常,症状消失。
患者男 , 30岁。 因上呼吸道感染给予环丙沙星100 m l静滴输完后出现双下肢无力感 ,未重视 ,随后病情加重 ,双下肢不能活动 ,查肌力为0,生理反射消失 ,急查K+2. 18 mmol / L,诊断低钾血症 ,即予补钾对症治疗后痊愈。本例为环丙沙星致细胞内外钾正常梯度平衡被打乱所致。
患者男, 67岁。因慢性前列腺炎给予环丙沙星 (每次0. 2 g)静滴,2次/d,第4天晨起时感左侧肢体无力,头晕,口角右偏。给予抗凝凝、溶栓治疗后好转。其机理分析为药物引起嗜中性粒细胞侵润,核破碎,导致变应性血管炎,血小板及纤维素等血中有形成分黏附、聚集,形成血栓。
患者女, 12岁。(2005年案例) 因感冒给予环丙沙星治疗 ,治疗过程中 ,液体滴至血管外 ,手背肿胀 ,后肿胀消退 ,但出现手活动受限。 查体: 右手背轻度肿胀 ,触之硬 ,第 2~ 5掌指关节主动屈曲不能 ,被动屈曲自食指至小指为 50°、 30°、 30°、 50°,给予超短波理疗 ,无明显好转。本例为本品所致肌腱炎并进一步发展为难复性的肌腱粘连 。
患者女 , 34岁。 因急性尿路感染给予盐酸环丙沙星0. 5 g口服 ,2次/d,服药3 d后出现阴道出血 ,如同月经 ,即停药,2 d后出血量明显减少,3 d后停止,提示环丙沙星有致阴道出血的可能性。
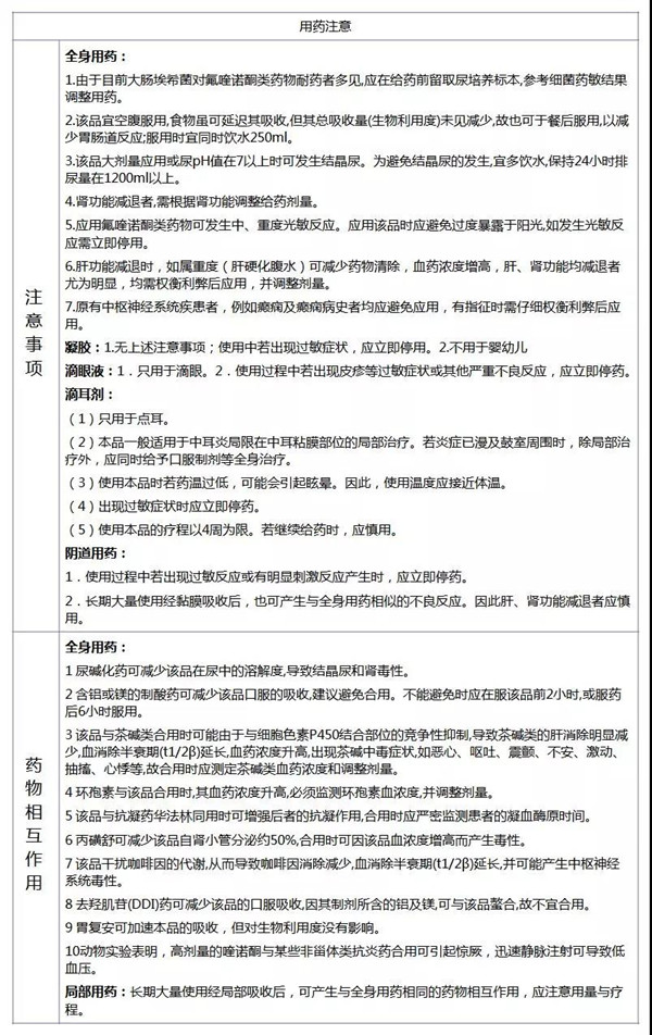
环丙沙星作为为浓度依赖性抗菌药,一般而言浓度越高,其抗菌作用越强,与此同时其毒性也随之增大,因而在使用环丙沙星时因注意剂量;
环丙沙星口服吸收良好、生物利用度高,根据患者的实际情况选择合适的给药途径,能口服治疗者不建议使用注射给药;
药品不良反应除开药品本身原因还需考虑其他:患者个体差异、药物相互作用、用药剂量、是否对症等,希望基层医生在使用药物时能够谨慎考虑!

儿童不完全禁用环丙沙星:喹诺酮类说明书提示禁用于18岁以下的原因是在幼年动物实验发现喹诺酮类药物可引起关节和软骨损伤。但是根据研究发现:不同种类、不同剂量和疗程的氟喹诺酮类药物对动物的关节、软骨损伤的程度不同,其风险与剂量、疗程呈正相关;氟喹诺酮类药物对不同种类动物关节损伤的程度不同,且并没有进行过确认人体试验。
就环丙沙星而言,Kaguelidou 等系统评价了环丙沙星在新生儿中的有效性、安全性及药代动力学特点。该研究共纳入1996 年至2009 年的32 篇文献,共有451 位新生儿因多药耐药或临床一线治疗无效、病情恶化接受环丙沙星的治疗。研究结果发现环丙沙星治疗组未发生严重不良反应,而且在对软骨损伤和生长的影响方面( 随访期仅为治疗结束后的几个月内) ,环丙沙星治疗组和对照组无显著差异。
因此,儿童不完全禁用环丙沙星,但要严格掌握适应证,并注意观察药物的毒副作用。在有替代药物时,不推荐使用环丙沙星。在基层医疗必须使用环丙沙星的情况应该极少,这里建议基层医生慎用!


说明书建议环丙沙星等喹诺酮类不用于孕妇,其可能影响胎儿骨骼发育(致畸可能),人胚胎的致畸敏感期开始于受孕后第18-20天,高峰约在第30天左右(骨骼发育在孕期13周左右)。推测怀孕时间应该是上月25号到本月10号期间,由于吃药时间未说明,不能正确推断环丙沙星是否在致畸敏感期内,且用药量也未交代清楚,不好做明确解答,可以确定情况不严重。但还是建议在孕期产检期间检查胎儿发育情况并做畸形筛查后决定是否坚持妊娠。

环丙沙星外用制剂包括:乳膏、凝胶、滴眼液、滴耳液、阴道泡腾片/栓剂等,在喹诺酮类药物修改的禁用于18岁以下儿童说明书要求的是全身用药如注射剂、口服制剂等,对于外用药并未做明确规定,笔者翻看国家说明书标准和各生产厂家的说明书得到的是:
滴耳液(小儿适当减少滴数,不用于婴幼儿)
阴道泡腾片(婴幼儿及18岁以下青少年的安全性尚未确立)
滴眼液(一般不用于婴幼儿)
凝胶和乳膏(一般不用于婴幼儿)
因此,笔者给出的意见是:可以使用,但不作为首选。在有其他可使用外用药物时不考虑环丙沙星类;当必须使用环丙沙星时,外用制剂注意不应大量、长期使用,虽然外用制剂不良反应发生概率较少,用药期间提醒基层医生还是要做随访,避免出现不必要的麻烦。
(基层医生网 夏至)
发布于 2019-06-13 08:32:43 IP 属地·中国|江西省|赣州市
治小儿顽咳效方 3012评论
皮肤病图片大全(1000张之多) 2829评论
医生营生绝活---简方疗便秘 2647评论
新农合受益方排名 2604评论
小儿感冒咳嗽输液特棒的方子(我的临床经验常用方) 2380评论
2011年,新的一年,基层医生网每日红包继续!!! 2368评论
灌肠治愈儿童咳嗽的处方。 1704评论
孕妇牙疼怎么办? 1703评论
看看我治疗的小儿咳嗽处方. 1564评论
搽痔疮肿痛简效方 1551评论